Keeping you on the road...                                 With a focus on reliability...  


    Home             

    About Us        

    Products         

    Parts               

    Dealers            

    Diagnostics      

    Failures           

    Technical         

    Problems         

    Glossary          

    Diagrams         

    Waveforms      

    Graphs            

    Codes              

    Tests                

    Support           

    Policies            

    FAQ                
 


- Contact Us -

Email:

Phone:
310-545-3716

 


- Links -

BMW
Mercedes Benz
Porsche

 

                

 


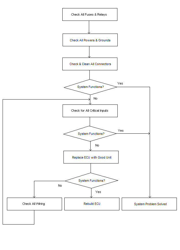
ECU System Troubleshooting Flow Chart

 



copyright © 2026 Systems Consulting